STONE MICROSYSTEMS (AUSTRALIA) LIMITED

MULTIVIDEO-VGA

Card Type

Video card

Video Chipset

Trident 8900B (on video module)

Maximum Video Memory

4MB DRAM (up to 1MB per video module)

I/O Options

Daisy chain connector, keyboard ports (4), serial ports (4), VGA out (4)

Data Bus

16-bit ISA

Video Types Supported

XVGA

Highest Resolution Supported

1024 x 768

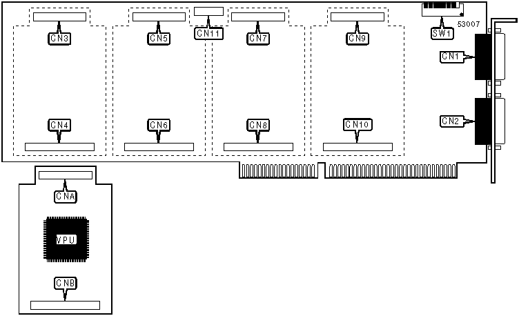
CONNECTIONS

Function

Label

Function

Label

Video, keyboard, and serial ports 1 and 2 via DB-26 connector

CN1

Header for video module 3

CN8

Video, keyboard, and serial ports 3 and 4 via DB-26 connector

CN2

Header for video module 4

CN9

Header for video module 1

CN3

Header for video module 4

CN10

Header for video module 1

CN4

Daisy chain connector

CN11

Header for video module 2

CN5

Header to main board

CNA

Header for video module 2

CN6

Header to main board

CNB

Header for video module 3

CN7

   

Note:Standard DB-9 digital and DB-15 analog video, keyboard, and DB-9 serial ports are provided on included adapter cables and expansion boxes.

USER CONFIGURABLE SETTINGS

Setting

Label

Position

»

Video BIOS enabled

SW1/4

Off

 

Video BIOS disabled

SW1/4

On

»

Factory configured - do not alter

SW1/7

Off

»

Factory configured - do not alter

SW1/8

On

Note:The video BIOS may be enabled on only one MultiVideo card per system. If the system contains another video card then the BIOS must be disabled on all other MultiVideo cards.

BOARD SELECTION

Setting

SW1/1

SW1/2

»

0

On

On

 

1

Off

On

 

2

On

Off

 

3

Off

Off

SHARED MEMORY ADDRESS SELECTION

Setting

SW1/3

SW1/6

»

C8000h

On

Off

 

CC000h

Off

Off

 

D8000h

On

On

 

DC000h

Off

On

Note:Addresses of D8000h and DC000h are not supported on revisions earlier than Rev. E.

BASE I/O ADDRESS SELECTION

Board

Keyboard

Serial

SW1/5

»

168h, 178h

160h

1F8h

On

 

268h, 278h

260h

2F8h

Off

DRAM CONFIGURATION

Each video module may contain 512KB or 1MB of video memory. The configuration and location of this memory is unidentified.